ページの本文へ

Hitachi

プロセスマイニングプロジェクトの進め方

プロセスマイニングによるDX羅針盤サービス

■ ページ内リンクメニュー

プロセスマイニングプロジェクトの進め方とは

プロセスマイニングプロジェクトを実施する際は対象業務を理解して、システムデータを加工し、プロセスマイニングツール上で可視化・課題を抽出して施策を立案します。ここでは「業務理解」から「施策の立案」までの流れのイメージがわかるように解説します。

取り扱う例題

ここではプロセスマイニング実施のイメージについて、調達業務の業務フロー図を例に説明します。
この業務では要求元担当が注文依頼を起票して、上長が内容を確認して承認します。調達部門は承認された注文依頼に従って、発注先に発注依頼を出して発注先は内容の調整を行いつつ物品を納品します。納品後、調達部門は全数の出荷が完了した通知を要求元担当に通知します。
また、この業務のKPI(重要業績評価指標)はリードタイムとして48営業時間以内に業務が完了できるものと設定します。

前提

プロセスマイニングのプロジェクトを始める場合、以下の事項を明確にする必要があります。

◆ 前提事項 ◆

  • 対象業務・システムの一覧が明確になっていること
  • プロジェクトの目的(実現したい姿)が明確になっていること
  • 分析内容のボリュームと作成物、スケジュールが明確になっていること

調査準備

事前に定めた、事項に従いキックオフを実施しプロジェクトのスタートと次のアクションを関係者に通知します。
その後、プロジェクトの目的について定量化を行い、実現する際の期間と予算・制約事項を明確にし、プロジェクト内で共有します。
また、プロセスマイニングのツールの準備が必要な場合はその手続きを進めます。

【 主な共有内容 】
・プロジェクトの目的(実現したい姿)の定量化
・ゴールを実現する制約(予算、次期)の定義

対象業務の整理

次に対象業務に関連する「業務ドキュメント」「システムドキュメント」「業務を運営する組織情報」「周辺業務との関係情報」をお客様よりご提供頂きます。
その後、お客様より確認用のサンプルデータを提供いただきプロセスマイニングが可能かの妥当性検証を行い、「システム部門」と「業務部門」のヒアリングで確認をとりながら対象業務のプロセス状況(対象業務の位置づけ、目的、関係者、業務の各ステップ、オペレーションのKPI、現状抱えている課題感)を整理していきます。

プロセスマイニングの実行

①:データ定義書の作成

お客様からサンプルデータとテーブル定義書を入手してプロセスマイニングを実行するために、どのようなデータを使用してイベントログを加工していくかフォーマットと処理の設計を行います。

②:分析データ入手

お客様に対して正式に分析用データ提供を依頼します。データ入手に際して個人情報があれば削除・マスキングを実施します。

③:処理スクリプト作成・加工済イベントログ作成

入手したデータを統合してプロセスマイニングツールにインプトするための加工済みイベントログを作成します。本サービスでは前処理用ソフトウェアにデータ分析のオープンソースソフトウェアソフトであるKNIME(KNIME Analytics Platform)を採用しています。
※ 簡単なデータ加工で済む場合はapromoreのETL機能を利用してイベントログを作成します。

④:プロセス可視化

加工済みイベントログをプロセスマイニングツールに登録してプロセスを可視化します。

また、別途プロセスマップの各作業をリストで一覧化したもの(プロセスリスト)を作成し、各作業の属性情報を管理します。

⑤:プロセス分析・問題点抽出

可視化したプロセスを起点に以下の観点で分析を行います。

全体分析

統計情報から可視化したプロセス全体の特徴量を確認し、データの全体感を確認します。主な項目の説明は以下の通りです。

※プロセスマイニングツールで表示される時間単位は以下の通り
 instant = 0secs(時間間隔なし)
 1mins = 60secs
 1hrs = 60mins
 1days = 24hrs
 1wks = 7days
 1mths ≒ 4.35wks = 730hrs
 1year = 12mths

基本分析 (バリエーション分析の例)

プロセスの開始から終了までのパターンによって顕著なリードタイム/コストの違いがないかを明らかにします。
まずはそれぞれのバリエーションの一覧と主要なパターン①に対して、顕著に処理時間が長いパターン②を確認します。

それそれのパターンをリードタイムで可視化して比較すると依頼内容の調整が発生し、納入までのリードタイムが長期化していることがわかります。

分析結果をベースに依頼内容調整理由をヒアリングすることで調達業務の効率化を狙えます。

基本分析 (頻度分析の例)

実行されたケースの各作業とリワーク(手戻り)の実行回数について顕著な特徴がないかを明らかにします。
プロセス全体を頻度で可視化した結果は以下の通りです。特に顕著な頻度で発生するパスや作業がないことを確認できます。

次にプロセス全体をリワーク頻度で可視化すると『要求元担当 ⇒ 要求元上長』間で相対的にリワーク(手戻り)が発生していることがわかります。

分析結果をベースに差し戻し理由をヒアリングすることで調達業務の効率化を狙えます。

基本分析 (比較分析の例)

実行されたケースを特定の切り口(条件)に分類・比較して顕著な特徴がないかを明らかにします。
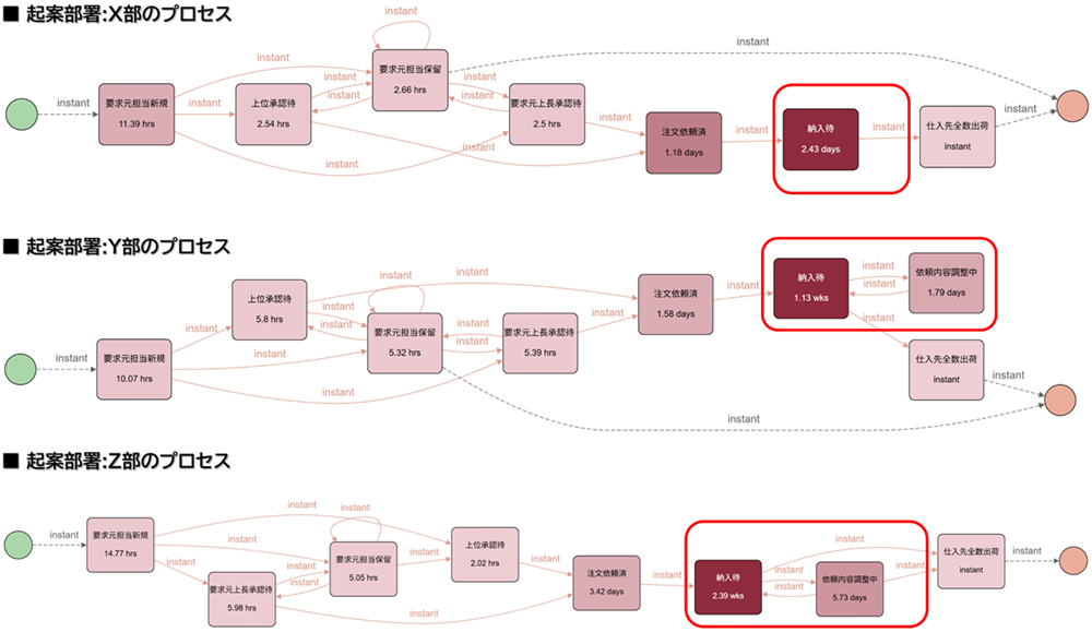
イベントログの属性項目「部署名(起案部署)」を切り口にそれぞれのプロセスを可視化します。

それぞれの部署のプロセスを可視化するとX部は納入に関する調整(手戻り)が発生していないことがわかります。

分析結果をベースにX部にヒアリングすることで、手戻りなくオペレーションを進めているノウハウ(ベストプラクティス)を発見することが可能です。

基本分析 (パフォーマンス分析の例)

実行されたケースの各作業の平均リードタイム/コストについて顕著な特徴がないかを明らかにします。
フィルター機能を利用して時間がかかっているプロセスを抽出します。

プロセス全体と時間がかかっているプロセスを比較すると納入時間に顕著な差が発生していることがわかります。

分析結果をベースに長期化したプロセスの深掘りを行い、根本原因を追求します。

基本分析 (根本原因分析の例)

パフォーマンス分析で明らかになった特徴について、属性項目から影響を与えている原因を推定します。
パフォーマンス分析で指定した、時間がかかっているプロセスの条件をKPIとして定義します。

定義したKPIから、違反する(時間がかかている)プロセスの属性項目の傾向を明らかにします。
2024年5月26日午前2時38分以降にオペレーションが開始された場合、顕著に時間がかかっていることがわかります。

分析結果をベースにオペレーション開始時間に焦点を当ててヒアリングすることで、時間がかかっている原因をさらに深掘りすることが可能です。

個別分析

お客様から要望を受けて、個別のテーマを設定して分析を行います。

⑥:課題の抽出・整理

⑤で発見した問題点を集約し、課題を抽出し影響度合いを評価して最後に分析の所感をまとめます。

【 主な整理内容 】
・課題の抽出・影響度の評価
・分析所感

施策立案・効果予測

整理した課題について解決するための施策と具体的なソリューションを提案します。


※具体的な施策・ソリューション例は「発見した課題と施策・提案ソリューションの例」を参照下さい。

分析結果の報告・結果報告書の作成

課題と施策についてお客様にご報告して、所感についてフィードバックを頂き、結果報告書をご提出致します。

【 主な報告内容 】
・プロジェクトの目的・概要
・分析成果
・ソリューション案

お問い合わせ・資料請求

直接の資料請求・お問い合わせは、
お問い合わせフォームからどうぞ

その他、デモ・トライアル・導入相談など、お問い合わせも受け付けております

直接の資料請求・お問い合わせは、お問い合わせフォームからどうぞ 直接の資料請求・お問い合わせは、お問い合わせフォームからどうぞ